专业股票配资
发布日期:2025-05-17 22:44 点击次数:86

站在自己去年买的中洲盛年的公寓楼下,却进不去房间,明明已经被酒店托管公司拿来当作酒店出租了,却被告知要延长免租期拿不到应得的租金股票配资是做什么的,看着手机里刚收到的《延长免租期告知函》,小林很后悔,“当初就不应该听信销售‘买公寓包租’的话,以为投资了个好产品,没想到还没开始收租就遇到这样的事儿,像我这样的业主听说还有几百户。”
继南方+此前报道的广州天河使用权公寓——中洲盛年纠纷(《39.8万“租”了39年!老年人买公寓提防“三连套”|3·15曝光》)中,相关业主选择交8万元违约金,退了使用权公寓后,公寓出现了新情况:公寓方推荐的酒店托管公司发布《延长免租期告知函》,单方面通知业主免租期延长2个月。

不同意延长免租期,就解除协议
去年4月,小林“购买了”位于天河棠东地铁站附近的中洲盛年公寓一个约29平方米的一室房子。
此前记者报道,该公寓并没有产权,小林签一份认租协议,签了20年的认租合同共计30万元。
“我平时不在广州,买这套公寓是冲着销售说可以包租,一个月返租3000元,还有50%分红。”小林告诉记者。
记者此前实地探访中洲盛年售楼部也发现,样板房旁边有一个酒店托管公寓的广告牌。托管公寓名为思橙公寓,28平方米一房户型,每月租金3000元;28平方米2房户型,每月租金3200元;55平方米三房两厅,每月租金3700元。

“公寓销售还告诉我们不要信其他的托管公司,中洲盛年正规托管只有思橙一家。”小林说,于是在去年底收楼时和思橙公寓签了《房屋委托经营管理合同》和一份《室内装修家私家电代购委托定金协议》,交了3万元左右的软装费。
根据合同,托管时间为5年,第一年托管收益免收期为3个月,之后每月15日思橙公寓应向业主支付3000元/月的租金。

今年3月15日,也是免租期结束的日子,按照约定,小林本应收到思橙公寓打来的租金。没收到租金,却收到《延长免租期告知函》。
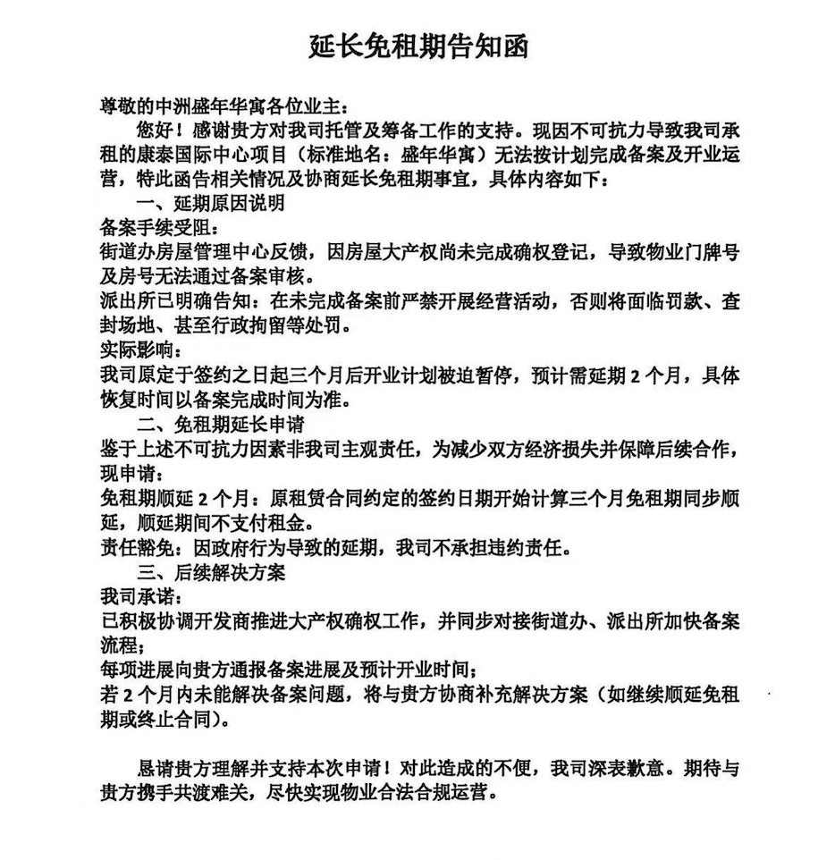
该告知函表示:街道办房屋管理中心反馈,因房屋大产权尚未完成确权登记,导致物业门牌号及房号无法通过备案审核。派出所已明确告知:在未完成备案前严禁开展经营活动,否则将面临罚款、查封场地,甚至行政拘留等处罚。实际影响:我司原定于签约之日起三个月后开业计划被迫暂停,预计需延期2个月,具体恢复时间以备案完成时间为准。因政府行为导致的延期,我司不承担违约责任。
小林当然不接受这种说辞,于是又收到思橙公寓发来的《合同终止协议书》:甲乙双方于2025年4月5日协商未达成一致,故提前结束合同。

“我去咨询了街道康泰国际中心(盛年华寓)已经办理了大确权,但是街道没有收到公司的备案申请和咨询信息,他们就是在拖延。”小林很无奈,“这都是什么霸王条款,单方面解除合约竟然一点责任都不负,思橙说已经把钥匙丢在我房间里,但是我不敢去拿,怕退不了软装费。”
记者联系小林等业主提供的当初负责签约的思橙方邱经理,其表示在外地,对备案进度并不清楚。
“思橙公司作为托管公司,其在没有充足理由与证据情况下,单方面向出租人发出《合同终止协议书》或单方面要求延长免租期限,这已涉嫌违约,出租人有权要求其承担违约责任或解除《房屋委托经营管理协议》。”广东合邦律师事务所合伙人杨登基认为。
据悉,思橙公寓3月份仍与中洲盛年公寓业主签约托管。
空壳公司?注册资本仅1万元
记者从企查查上查询发现,和小林签约的广州潮漫思橙公寓管理有限公司,2022年9月成立,法人代表人为张高祥,注册资本仅1万元,未显示有实缴资本,参保人数为0。

值得一提的是,说是没有运营资质的公寓,却在美团和携程上都已经开店,早在今年春节期间就已经开始出租。
“思橙公司注册资本为1万元,其很可能是空壳公司,即出租人打官司胜诉后,因股东仅以注册的1万为限对出租人承担有限责任。所以,出租人的权益难以获得充分保障。”杨登基指出。
美团显示,位于盛年华寓(中洲盛年)的思橙国际公寓,2025年开业,目前可定164~199元多种房型,已经有240条评论;携程信息显示的思橙公寓有29条住客评论。

“思橙方面说他们是偷偷营业的。”小林告诉记者。记者致电思橙国际公寓,接电话的人员表示其为前台工作人员,并不清楚备案情况。
“有业主反馈,因思橙公司在收取3万—5万不等的软装费后承诺每月可有固定返租给予出租人,但如今已借案涉物业因政策及物业性质不能办理经营相关证照、资质等,其仅投入很少量资金用于购买案涉物业内部凳子等家具,其真实目的不是为经营返租而是为欺骗出租人的软装费。”杨登基指出。
其进一步认为,从企查查中的经营范围来分析,因思橙作为专业的公寓托管公司,其应当预判案涉物业是否符合经营资质,除非其可以提供确凿的证据证明,确实因政策变化等客观障碍无法取得经营资质或证照,否则其已涉嫌违反《民法典》第一百四十八条规定。出租人有权请求法院或仲裁机构撤销托管协议,并要求其退回全部或部分软装费,并赔偿因此导致的损失。
记者联系小林等业主提供的负责协商延长免租期的思橙钟先生,其表示自己刚来的,并不清楚情况。
“告知函是他发给我的,终止协议也是他发的,我们去现场沟通,也是他出面,他怎么可能不清楚。”小林认为这是在推诿。
记者联系此前为小林推荐托管的中洲盛年销售林小姐,其表示:“又不是我签的协议,找我干什么,找思橙去。”
至于有出租人是否可要求出售(出租)公寓的开发商对思橙公司承担连带责任?杨登基律师认为很难,“除非有充足的证据证明开发商在出售(出租)公寓时要求出租人(业主)委托第三方托管公司托管物业,并承担保本返租,否则根据合同相对性原则,出租人(业主)很难要求开发商对此承担连带或补充责任。”
律师提醒:警惕公寓托管返租“刺客”
近年来,“使用权公寓”以及“托管返租”纠纷不在少数。有业内人士表示,通常使用权公寓比周边公寓项目便宜,且通常配搭“酒店返租”,不过,在高收益的背后,此类使用权公寓曾被住建部门多次提示“租赁风险”。

住建局提醒:谨慎签订租期超过20年的租赁合同,超过20年的,超过部分无效;租赁涉嫌改变规划使用用途的或有加建行为的房屋存在无法通过竣工验收、无法按时交付的风险;谨慎签订一次性收取全租期租金的租赁合同,慎防“长收短付”(项目方收取承租人的租金周期长于交付给土地权属人的租金周期)带来的风险;“租金贷”“现金贷”属于信用贷款,非“房贷”,谨慎防范被利用个人信用套取信贷资金。
对这类公寓托管返租消费,杨登基律师提出三点建议:
第一,对于仅有使用权而不能办理房产证的公寓要保持警惕。有些开发商为了出售位置偏僻的公寓,可能会向消费者宣传只要缴纳少部分软装费,业主们将公寓委托管理公司托管,每个月稳赚租金。但因托管协议等充满文字陷阱等,最终托管公司在收取软装费后找理由无责解除协议。但此时开发商早已出售完毕公寓,并将所有责任推卸给空壳的托管公司。
第二,对于托管公司签订协议承诺的返租约定,要看清楚托管公司约定的提前解除等免责条款。因托管公司从接收项目物业时,可能早已知道很难通过经营来返还业主们的租金,所以就会提前设置好协议条款,最终为其解除协议提前布置条款与理由,届时业主们只能哑巴吃黄连。
第三,提前检索此类开发商或托管公司评估风险。例如从其注册资本、涉诉案件、注册期限、是否被列入失信人名单等综合评估此类公司的信誉,最终决定是否要购买此类公寓或找托管公司返租托管,否则很可能落入开发商与托管公司设置的陷阱中,但因数额不大,绝大部分业主只能吃哑巴亏息事宁人。
酒店托管本是为了盘活存量资产、完善住房供给的创新业态,但若任其野蛮生长,终将演变为吞噬民众财富的资本游戏。消费者期待通过穿透式监管重塑市场规则,用制度设计筑牢风险防火墙,让住房投资回归理性轨道,真正实现“房住不炒”的政策本意。
南方+记者 周中雨股票配资是做什么的
Powered by 西安股票配资_正规股票配资_专业股票配资 @2013-2022 RSS地图 HTML地图